VHT Special 6 Combo Ampliifier
Re: VHT Special 6 Combo Ampliifier
Комбик тяжёлый - 12 кило точно.
Лампы разные попробовал, очень удивился разнице по громкости и звуку.
И если пускаю valvecaster как грелку, то громкость увеличивается просто ну не знаю, раза в два минимум,
очень удивился этому факту. А педаль ножная кнопочная показалась бесполезной, я ничего не понял, зачем её давить,
вроде она должна была "говна давать".
Очень расстроен тем фактом, что купил за 300 рублей трансформатор импульсный, шумит пипец c самого начала.
На авось и очень зря, не нашёл не импульсного даже в Чипе и Дипе и не имульсные они все тяжёлые как танки?
Сейчас хочу чтобы мне кто-то переставил трансформатор в Москве начиная с 1-го числа декабря=).
IMHO:
Основной вывод который я сделал, что "тёплый ламповый звук" - это просто плохой недопонятый мем.
Разница между лампами коллосальная и по звуку и по громкости, это просто очевидно.
"Хруст" нужный замечен, как минимум, а значит надо экспериментировать, все хотят,
чтобы пердело, но пердело по своему. Очень понравились эти два режима, hi & lo.
Сильная разница между Audix Fireball и Shure 515 (который Jim рекомендовал у чувака с ebay, клёви)
audix чище, у shure басы. Всё классно по своему, кричат мне мои соседи через стенку.
Поставил всё обратно по дефолту: (надпись 12AX7) и китайская лампа.
Китайцы не стали делать универсальный трансформатор=)
фото унутренностей:
http://sarmanov.com/harp/vht/
Дальше запишу звук, жалко, что мыльница, я потому и дал ссылку на чувака с zoom h3.
Лампы разные попробовал, очень удивился разнице по громкости и звуку.
И если пускаю valvecaster как грелку, то громкость увеличивается просто ну не знаю, раза в два минимум,
очень удивился этому факту. А педаль ножная кнопочная показалась бесполезной, я ничего не понял, зачем её давить,
вроде она должна была "говна давать".
Очень расстроен тем фактом, что купил за 300 рублей трансформатор импульсный, шумит пипец c самого начала.
На авось и очень зря, не нашёл не импульсного даже в Чипе и Дипе и не имульсные они все тяжёлые как танки?
Сейчас хочу чтобы мне кто-то переставил трансформатор в Москве начиная с 1-го числа декабря=).
IMHO:
Основной вывод который я сделал, что "тёплый ламповый звук" - это просто плохой недопонятый мем.
Разница между лампами коллосальная и по звуку и по громкости, это просто очевидно.
"Хруст" нужный замечен, как минимум, а значит надо экспериментировать, все хотят,
чтобы пердело, но пердело по своему. Очень понравились эти два режима, hi & lo.
Сильная разница между Audix Fireball и Shure 515 (который Jim рекомендовал у чувака с ebay, клёви)
audix чище, у shure басы. Всё классно по своему, кричат мне мои соседи через стенку.
Поставил всё обратно по дефолту: (надпись 12AX7) и китайская лампа.
Китайцы не стали делать универсальный трансформатор=)
фото унутренностей:
http://sarmanov.com/harp/vht/
Дальше запишу звук, жалко, что мыльница, я потому и дал ссылку на чувака с zoom h3.
Dude
Re: VHT Special 6 Combo Ampliifier
Что оказалось глобальным открытием, что нужно не бояться давать газу, только тогда что-то приемлимое получается
Оно как бы вдруг пробивает и очень резко звучит (это напрямую в hi от микрофона), а если тихо играть, то хехе, вообще не звучит, а если дунуть смело, он вдруг резко становится громким и классным. В ютубах говняно звучит, ибо на мыльницу, а вообще, очень нра.
Оно как бы вдруг пробивает и очень резко звучит (это напрямую в hi от микрофона), а если тихо играть, то хехе, вообще не звучит, а если дунуть смело, он вдруг резко становится громким и классным. В ютубах говняно звучит, ибо на мыльницу, а вообще, очень нра.
Dude
Re: VHT Special 6 Combo Ampliifier
А разные, это какие? если все были 12ax7 но разных производителей - разницы по громкости не должно быть...sarman писал(а):Лампы разные попробовал, очень удивился разнице по громкости и звуку.
хе, чем хороши правильно сделаные ламповые девайсы - чем сильнее раскочегаришь - тем приятнее звучит.sarman писал(а): И если пускаю valvecaster как грелку, то громкость увеличивается просто ну не знаю, раза в два минимум,
Если найдёшь 2 провода, хороший плёночный конденсатор 0.033х250v(а лучше 400), тумблер 2pdt, и сделаешь обход цепи тонкоррекции - бустер может и не понадобится... На ней падает немало.
Запись конечно ой, но кой что слышно. Действительно звук такой, твидообразный. И запас по выходнику есть.
Да, НЕимпульсные преобразователи 220-110 все тяжёлые. Ибо сделаны из трансформатора, а не горсти пластмассы с кремнием.
Ну, удачи с пересадкой. Жил бы в москве - сам бы помог, дел то на полчаса с перекурами, не считая покупки...
Хе, это ты только в преде лампой игрался? ещё в оконечнике можно... Естессно у разных типов ламп разные характеры звучания. И их дофигища.sarman писал(а): "тёплый ламповый звук" - это просто плохой недопонятый мем.
Разница между лампами коллосальная и по звуку и по громкости, это просто очевидно.
А в выражении - обращается внимание на отсутствие "песка"(искажение типа "ступенька") который неизбежно возникает при перегрузе транзисторов.
Последний раз редактировалось George_M Сб ноя 20, 2010 2:46 pm, всего редактировалось 1 раз.
Это вы меня ещё с плохой стороны не видели.
Re: VHT Special 6 Combo Ampliifier
Я пробовал AT, AY и AU. И ещё надо купить рублей за 500 Tung-Sol 6v6.
Сколько полезной информации=)
Сколько полезной информации=)
Dude
Re: VHT Special 6 Combo Ampliifier
А, ну понятно что ты изменения громкости заметил. Разница в КУ этих ламп, грубо говоря, 12au7=0,5*12at7 и 12at7=0,5*12ax7
При перетыкании ламп одного типа но разных производителей - тоже будет разница в звуке, хоть и не такая явная. Тут поле для ненапряжных экспериментов - пахать не перепахать.... %-)
При перетыкании ламп одного типа но разных производителей - тоже будет разница в звуке, хоть и не такая явная. Тут поле для ненапряжных экспериментов - пахать не перепахать.... %-)
Это вы меня ещё с плохой стороны не видели.
- dmitrysbor
- Сообщения: 3507
- Зарегистрирован: Ср фев 24, 2010 12:13 pm
- Откуда: Санкт-Петербург
- Контактная информация:
Re: VHT Special 6 Combo Ampliifier
sarman>
То что я услышал у тебя на видео, мягко говоря не впечатлило. Полагаю что ты еще просто не освоил матчасть и теплый лапповый звук придет в твои уши. Чир ап! Для начала конечно пересадка транса и камера с нормальным звуком...
То что я услышал у тебя на видео, мягко говоря не впечатлило. Полагаю что ты еще просто не освоил матчасть и теплый лапповый звук придет в твои уши. Чир ап! Для начала конечно пересадка транса и камера с нормальным звуком...
Я трачу его на тех, кого люблю.
Обо мне
Жульманы
Re: VHT Special 6 Combo Ampliifier
Матчасть я не освоил, это правда=)
А он тут совсем не так звучит, даже мне слышно 100% (все басы пропали), послушайте у того парня с зумом (но у него динамик пересажен и лампы). Я поставил по дефолту, буду экспериментировать, конечно, звук очень разный выходит.
А он тут совсем не так звучит, даже мне слышно 100% (все басы пропали), послушайте у того парня с зумом (но у него динамик пересажен и лампы). Я поставил по дефолту, буду экспериментировать, конечно, звук очень разный выходит.
Dude
- dmitrysbor
- Сообщения: 3507
- Зарегистрирован: Ср фев 24, 2010 12:13 pm
- Откуда: Санкт-Петербург
- Контактная информация:
Re: VHT Special 6 Combo Ampliifier
Ну ты чего совсем зашифровалсся? Пиши что меняешь по плану. Щас время скидок в штатах - может я сразу с правильными лампами закажу.
Я трачу его на тех, кого люблю.
Обо мне
Жульманы
Re: VHT Special 6 Combo Ampliifier
Выходная там вполне нормальная, менять надо лампу преда.
Тип 12ax7, производитель - Sovtek(ElectroHarmonics, EH), Genalex(GoldenLyon), Tung-Sol, JJ, Mullard, по вкусу и кошельку. Совтек и JJ проще и возможно дешевле найти в Питере(на "юноне" например) чем тащить из штатов через 2 океана.
Тип 12ax7, производитель - Sovtek(ElectroHarmonics, EH), Genalex(GoldenLyon), Tung-Sol, JJ, Mullard, по вкусу и кошельку. Совтек и JJ проще и возможно дешевле найти в Питере(на "юноне" например) чем тащить из штатов через 2 океана.
Это вы меня ещё с плохой стороны не видели.
- dmitrysbor
- Сообщения: 3507
- Зарегистрирован: Ср фев 24, 2010 12:13 pm
- Откуда: Санкт-Петербург
- Контактная информация:
Re: VHT Special 6 Combo Ampliifier
Жорж,
спасибо - ты как всегда обстоятелен. Возможны ты прав, есть два варианта - заказать эьтот комбик с заменой нужных комлектующих в Штатах (ну кроме блока питания). Правда это уже не amazon - контору искать надо и сколько по деньгам выйдут эти замены не понятно . Либо действительно привезти как есть эту тушку и поменять все здесь.
Просто меня уже несколько пугает список необходимых замен, чтобы получит ну очччень теплый гармошечный звук
Лампа преда и блок питания - это ВСЕ или так для разгона, чтобы соседи просто пришли выяснить в чем дело, а не просто сразу прибили?
ТОлько не пиши, что это дело вкуса ,у меня его в комбиках пока нет
спасибо - ты как всегда обстоятелен. Возможны ты прав, есть два варианта - заказать эьтот комбик с заменой нужных комлектующих в Штатах (ну кроме блока питания). Правда это уже не amazon - контору искать надо и сколько по деньгам выйдут эти замены не понятно . Либо действительно привезти как есть эту тушку и поменять все здесь.
Просто меня уже несколько пугает список необходимых замен, чтобы получит ну очччень теплый гармошечный звук
ТОлько не пиши, что это дело вкуса ,у меня его в комбиках пока нет
Я трачу его на тех, кого люблю.
Обо мне
Жульманы
Re: VHT Special 6 Combo Ampliifier
Да не за что.
Остальные доработки нужны если "руки чешутся попаять"\"знаю чего хочу но здесь этого нет"\"не знаю чего хочу а то что есть уже надоело".
%-))
Более того, если изначально планируются эксперименты и доработки в негуманных количествах - лучше сразу брать не комбик а голову, в ней места больше.
"Здесь" - проще быстрее и дешевле одновременно.dmitrysbor писал(а): Возможны ты прав, есть два варианта - заказать эьтот комбик с заменой нужных комлектующих в Штатах (ну кроме блока питания). Правда это уже не amazon - контору искать надо и сколько по деньгам выйдут эти замены не понятно . Либо действительно привезти как есть эту тушку и поменять все здесь.
Для получения хорошего рабочего комбика - всё.dmitrysbor писал(а): Лампа преда и блок питания - это ВСЕ или так для разгона, чтобы соседи просто пришли выяснить в чем дело, а не просто сразу прибили?
Остальные доработки нужны если "руки чешутся попаять"\"знаю чего хочу но здесь этого нет"\"не знаю чего хочу а то что есть уже надоело".
%-))
Более того, если изначально планируются эксперименты и доработки в негуманных количествах - лучше сразу брать не комбик а голову, в ней места больше.
Это вы меня ещё с плохой стороны не видели.
Re: VHT Special 6 Combo Ampliifier
Разница между головой и комбо:
В случае с головой
1) динамик можно применить какой хочешь в каком хошь кабинете, нужной фирмы\частотки\размера, при этом не нужно выкидывать "родной"(а за деньги его никому особо не продашь).
2) относительно размера: при желании применить выходной лампой KT66 или что либо более зверское, типа KT88\6550 (и увеличить мощность ватт до 10-15-20) - оно в голову влезет, а вот в комбо - нет(просто упрётся в динамик).
3) меньше микрофонный эффект, наводимый на лампы от динамика.
В случае с головой
1) динамик можно применить какой хочешь в каком хошь кабинете, нужной фирмы\частотки\размера, при этом не нужно выкидывать "родной"(а за деньги его никому особо не продашь).
2) относительно размера: при желании применить выходной лампой KT66 или что либо более зверское, типа KT88\6550 (и увеличить мощность ватт до 10-15-20) - оно в голову влезет, а вот в комбо - нет(просто упрётся в динамик).
3) меньше микрофонный эффект, наводимый на лампы от динамика.
Это вы меня ещё с плохой стороны не видели.
Re: VHT Special 6 Combo Ampliifier
А в цене разница всего лишь 20 дойляров (199 за комбо против 179 за голову).George_M писал(а):Разница между головой и комбо:
......
С такой разницей динамик можно ваще выкинуть и будет еще БОЛЬШЕ простору для экспериментов
Re: VHT Special 6 Combo Ampliifier
Можно конечно. Получишь ту же голову, только на 20 баксов дороже и менее удобную в переноске ввиду бОльшего размера.
Смысл?
Смысл?
Это вы меня ещё с плохой стороны не видели.
Re: VHT Special 6 Combo Ampliifier
Сорри, что-то мне перестали приходить уведомления на почту, а тут на тебе бац, свалилось.
dmitrysbor, если покупать, то тут http://www.thomann.de/gb/vht_special_6_ ... _sp1_6.htm
только с наличием проблемы, если не хочется заморачиваться с пересадкой трансформатора,
А я даже удивился, почему в записи оригинальный звук так получился похож на твид, хотя по звуку совершенно не похоже, твид это скорее отстой=).
Но всё это абсолютно не важно. Есть такая история, один ценитель искуства спрашивает другого: "А как ты определяешь, картина хорошая или нет?". Тот отвечает: "Да это просто, достаточно посмотреть 1000 картин, а с 1001 уже всё ясно".
Я уже знаю какой звук хочу получить, что-то похожее на Баттерфилда и Пьяццу, и шоб с басами. И просто имеющимися возможностями буду к нему шагать вместе с поднятие общего уровня.
Комбик весь разобран, для нового транса места много, мне вроде как BlowMan поможет, если что.
Был в Митино, так расстроился=( Москва-Москвой, а маленький этот несчастный 3-й этаж... По лампам - все отправляли к бородачу, он продаёт всякий винтаж за 1000-1500 рублей лампу, но я брать не стал, у них же и ресурс есть выработки, и просто как за шанс некого звука платить, это ерунда, кота в мешке покупать задорого нет смысла.
Тупо Tung-sol не нашёл (6п6 только), скорее я найду на http://www.guitarplayer.ru/ форуме. А лучше всего выходит с подогревом, и громко и грязно и плотно.
У этого парня (который сделал "чёрную дыру" типа такой - http://notserious-net.livejournal.com/2902588.html )
есть всякие болтики, которых нигде не найти=) Уважуха=)
Короче, надо купить трансформатор, 220 - 6,3V (про амперы вообще непонятно), только оттуда идут черно-белые провода на выключатель, с ними ясно, и ещё по паре красно-зелёных далее (6.3x2?).
А я не купил, ибо впаривали трансы за 200 рублей на 6.3 но у них выход всего один... Тут сам не смогу понять.
dmitrysbor, если покупать, то тут http://www.thomann.de/gb/vht_special_6_ ... _sp1_6.htm
только с наличием проблемы, если не хочется заморачиваться с пересадкой трансформатора,
А я даже удивился, почему в записи оригинальный звук так получился похож на твид, хотя по звуку совершенно не похоже, твид это скорее отстой=).
Но всё это абсолютно не важно. Есть такая история, один ценитель искуства спрашивает другого: "А как ты определяешь, картина хорошая или нет?". Тот отвечает: "Да это просто, достаточно посмотреть 1000 картин, а с 1001 уже всё ясно".
Я уже знаю какой звук хочу получить, что-то похожее на Баттерфилда и Пьяццу, и шоб с басами. И просто имеющимися возможностями буду к нему шагать вместе с поднятие общего уровня.
Комбик весь разобран, для нового транса места много, мне вроде как BlowMan поможет, если что.
Был в Митино, так расстроился=( Москва-Москвой, а маленький этот несчастный 3-й этаж... По лампам - все отправляли к бородачу, он продаёт всякий винтаж за 1000-1500 рублей лампу, но я брать не стал, у них же и ресурс есть выработки, и просто как за шанс некого звука платить, это ерунда, кота в мешке покупать задорого нет смысла.
Тупо Tung-sol не нашёл (6п6 только), скорее я найду на http://www.guitarplayer.ru/ форуме. А лучше всего выходит с подогревом, и громко и грязно и плотно.
У этого парня (который сделал "чёрную дыру" типа такой - http://notserious-net.livejournal.com/2902588.html )
есть всякие болтики, которых нигде не найти=) Уважуха=)Короче, надо купить трансформатор, 220 - 6,3V (про амперы вообще непонятно), только оттуда идут черно-белые провода на выключатель, с ними ясно, и ещё по паре красно-зелёных далее (6.3x2?).
А я не купил, ибо впаривали трансы за 200 рублей на 6.3 но у них выход всего один... Тут сам не смогу понять.
Dude
Re: VHT Special 6 Combo Ampliifier
ампер от 0,6а выходная, плюс 0,6а пред, итого 1,2а минимум. Что бы играться с разными выходными - где то 2,2 - 2,5 ампер надо.sarman писал(а):Короче, надо купить трансформатор, 220 - 6,3V (про амперы вообще непонятно),
Если делать по человечески - то на накал надо 3,15х2 - обмотки последовательно синфазно, средняя точка - на массу. Сильно уменьшает фон от накальных цепей.sarman писал(а): только оттуда идут черно-белые провода на выключатель, с ними ясно, и ещё по паре красно-зелёных далее (6.3x2?).
Если верить схеме красный+красный провод = анодная обмотка, там вольт 250-300. миллиампер 400-600.(новый, опять же если будешь играться с выходными лампами - лучше заказывать на 1000-1400ма, если нет 500-700)
зелёный+зелёный = накальная, 6.3 вольта. "средняя точка" сделана двумя резисторами, R23 и R28.
А что, будешь 2 трансформатора ставить? почему накальный отдельно ищешь?
Это вы меня ещё с плохой стороны не видели.
Re: VHT Special 6 Combo Ampliifier
Ищу ли я? Тупо считаю провода...А что, будешь 2 трансформатора ставить? почему накальный отдельно ищешь?
Накальный отдельно не ищу, слава Blowman, что он истинно помогает, so из лички придётся выносить (для поколений).
---------------------------------------------------------------------------
Blowman:
Я прикинул по напряжениям на схеме, какие из серийных трансов подходят.
По твоей ссылке не подходит ни один. Вернее, те, что подойдут слишком мощные и соотв большие и дорогие, хотя тороидальные - это клево!
Нужно мощностью в 35 ватт, ну максимум до 100.
Накальные обмотки 6,3 вольта, ток не менее 1А.
Анодная обмотка 300-320 вольт, ток не менее 0,08А (80 милиампер).
Из серийных подходят следующие ТАНы:
на 35 ватт ТАН4, ТАН5, ТАН7, ТАН8
на 50 ватт ТАН16, ТАН17, ТАН19, ТАН20
на 60 ватт ТАН30, ТАН31, ТАН33, ТАН34
Только имей ввиду, что ТАНы бывают на 50гц и на 400гц (частота бортовой сети истребителя), нужно на 50гц. Продавцы про это знают, но могут "случайно забыть". Правда, это касается только дедулек на развалах в Митино, а в отделах люди серьезные, если что и заменят и обратно примут.
Полное обозначение: ТАН4 220-50 (это на 220 вольт 50 герц) или ТАН4 127/220-50 (это с переключением 127-220 вольт).
Я у себя в закромах тоже пошукаю, мож завалялось чтонить похожее.
Ежели найдешь какойнибудь из этого списка, то замена сводится к перепайке шести проводов и креплению нового транса на место старого. Судя по твоим вопросам, самому тебе это делать всеже не стОит . Чтонить придумаем, пересечемся и припаяю.
зы провода к трансу:
черн и белый - 220 вольт (это к выключателю)
два зеленых - 6,3 вольта (это накал ламп)
два красных - 305 вольт (это на анодное напряжение)
---------------------------------------------------------------------------
Так, что паять кривыми руками не буду и есть кому помочь - вот это круто.
Dude
Re: VHT Special 6 Combo Ampliifier
23тий ТАН тоже годный. Только нужно учитывать что их ватты - это габаритка, по железу. Фактически мощность пониже процентов на 20. И накальная обмотка у танов без средней точки, как и у родного китайского транса. Заказной транс, особенно тороидальный определённо будет лучше, хоть и подороже.
Это вы меня ещё с плохой стороны не видели.
Re: VHT Special 6 Combo Ampliifier
А, погодите, я знаю, что Крыжановский уже всё попробовал и продаёт голову с кабинетом. Влад, сцуко, хитрый=)
Dude
Re: VHT Special 6 Combo Ampliifier
Никогда не использовал ТАНы в предельном режиме по мощности (обычно брал запас в 1,3-1,5 раза), потому особо не заморачивался их реальной мощностью. Спецом пересчитал мощность по обмоткам (напр х ток) для ТАН4 - получилось 36 ватт (как обещанно). Но с учетом возможных модификаций нужно действ брать помощнее (хотябы ватт от 50). К томуж ТАН это всетаки серия "с уменьшенным расходом меди" (экономисты хреновы итит их).George_M писал(а):23тий ТАН тоже годный. Только нужно учитывать что их ватты - это габаритка, по железу. Фактически мощность пониже процентов на 20. И накальная обмотка у танов без средней точки, как и у родного китайского транса. Заказной транс, особенно тороидальный определённо будет лучше, хоть и подороже.
В моих закромах в более-менее скромных габаритах (до 100 ватт) нашлись только несколько ТА и ТН.
Значит в Митино или к мотальщикам. Попробую завтра выяснить по старым каналам кто-что-засколько мотает.
- dmitrysbor
- Сообщения: 3507
- Зарегистрирован: Ср фев 24, 2010 12:13 pm
- Откуда: Санкт-Петербург
- Контактная информация:
Re: VHT Special 6 Combo Ampliifier
sarman »
Я потерял нить твоего процесса. Ты не слишком погрузился ? Может обратиться к специалистам - они поменяют тебе лампу преда и блок питания? Получишь работоспособный комбик поиграешь с пол года и будешь потом экспериментировать?
Я потерял нить твоего процесса. Ты не слишком погрузился ? Может обратиться к специалистам - они поменяют тебе лампу преда и блок питания? Получишь работоспособный комбик поиграешь с пол года и будешь потом экспериментировать?
Я трачу его на тех, кого люблю.
Обо мне
Жульманы
Re: VHT Special 6 Combo Ampliifier
Есть такое дело, можно было и не вникать, c трансформатором, про схему я уже и не говорю, это для меня посложнее модульности PC. Быстрей бы сделать и забыть.
А с лампами то просто - можно самому смело перетыкать, динамик тоже самое - там обычный джек.
А с лампами то просто - можно самому смело перетыкать, динамик тоже самое - там обычный джек.
Dude
- dmitrysbor
- Сообщения: 3507
- Зарегистрирован: Ср фев 24, 2010 12:13 pm
- Откуда: Санкт-Петербург
- Контактная информация:
Re: VHT Special 6 Combo Ampliifier
Я намекаю на то, что публика хочет услышать результат - комбик после минимально необходимых прививок;)
Теплый гармошечный звук вау... вау...
Теплый гармошечный звук вау... вау...
Я трачу его на тех, кого люблю.
Обо мне
Жульманы
Re: VHT Special 6 Combo Ampliifier
Обязательно=) Как транс заменю так сразу. Нужно будет выбирать лучший звук из разных ламп, всё запишу в разных вариантах на одной теме какой-нибудь.
Dude
Re: VHT Special 6 Combo Ampliifier
dmitrysbor писал(а): Может обратиться к специалистам - они поменяют тебе лампу преда и блок питания?
Операция смены лампы в комбике сравнима по сложности с доставанием гармошки из коробочки. И проще чем замена лампы в люстре.
Впрочем, после того как ко мне пришёл один перец с гитарой и попросил заменить струны "новые струны и денег принесу! Только надо что бы ещё настроить..." - я уже мало чему удивляюсь.
Это вы меня ещё с плохой стороны не видели.
- dmitrysbor
- Сообщения: 3507
- Зарегистрирован: Ср фев 24, 2010 12:13 pm
- Откуда: Санкт-Петербург
- Контактная информация:
Re: VHT Special 6 Combo Ampliifier
>Операция смены лампы в комбике сравнима по сложности с доставанием гармошки из коробочки. И проще чем замена лампы в >люстре.
С лампой почти согласен. Однако такой ленивый человек как я считает, что если специалист будет искать нужную лампу (тем более если не найдет ее сразу на Юноне), то этот труд уже должен быть оплачен. Более того, причина обращения к специалисту - замена транса. Ну тогда пусть и лампочку вкрутит за теже деньги;)
С лампой почти согласен. Однако такой ленивый человек как я считает, что если специалист будет искать нужную лампу (тем более если не найдет ее сразу на Юноне), то этот труд уже должен быть оплачен. Более того, причина обращения к специалисту - замена транса. Ну тогда пусть и лампочку вкрутит за теже деньги;)
Я трачу его на тех, кого люблю.
Обо мне
Жульманы
Re: VHT Special 6 Combo Ampliifier
Ну я же говорил, хорошая штука.
Чувак тоже хорош: похвастался, а схему мода так и не выложил.
Чувак тоже хорош: похвастался, а схему мода так и не выложил.
Это вы меня ещё с плохой стороны не видели.
Re: VHT Special 6 Combo Ampliifier
В Harp-L про моды немножко:
A recent session with my modified amp lead to some more investigations
involving the Duncan tone stack calculator and a long stare at the
schematic. I also reread the Frugal Guitarist web article and
concluded there was an error in the article regarding the effect of
changing tone control resistor R12- The article says increase R12 for
less treble, but this will actually increase the treble. Article is
quoted below.
link to article
http://www.frugalguitarist.com/Frugal.a ... 0Interview
begin quote-
If you want to re-voice the clean mode’s sound (non-boost mode),
resistors R10 and R12 form the clean mode’s “Treble pot;” decrease R10
for more treble, increase R12 for less treble. R13 is the “Bass pot;”
increase R13 for more bass, decrease it for less bass. R15 is the
“Middle control;” increase R15 for more mids, decrease it for less
mids. R22 controls the amount of boost you get in boost mode; increase
it for more boost, decrease in for less boost. For a cleaner tone,
change R3 and R4 to 100k ohms
end quote-
The schematic is at-
http://www.vhtamp.com/avsp16.html
All this lead to some further changes, the total of which is listed
below, with changes since my first set of posted mods being
underlined.
TMB values-
R10- 100K
R12- 1.5K
R13- 100K
Slope resistor
R9- 56K
Cathode bypass caps
C8, C13- 25 mf
Coupling cap
C14- .047 mfd Mallory 150
Princeton tone control
C11- lift
C12- .01 mfd Mallory 150
Input grid resistor
R7- 5 meg
B+ dropping resistor
R5- 68K Reduces 12AX7 plate voltages from about 150V to about 125V.
(somewhat difficult because of position on board)
The major effect of the new round is further boost of lows and reduced
highs.
All the above is a lot to do, but I think most of the improvement is
accomplished by three changes that involve easy to work on spots.
These all involve revoicing the tone circuit. I think someone with
modest soldering skills could easily do the changes, which are-
R10- 100K
R12- 1.5K
C11- cut or unsolder one leg of the cap from the pot terminal
I am happy to post pics showing the location of these resistors on the
circuit board.
I hope others will fiddle with their Spec 6 amps and share their
observations.
I continue to be impressed that the high/low power and clean/boost
controls provide four distinct and useful sounds.
Jim R
A recent session with my modified amp lead to some more investigations
involving the Duncan tone stack calculator and a long stare at the
schematic. I also reread the Frugal Guitarist web article and
concluded there was an error in the article regarding the effect of
changing tone control resistor R12- The article says increase R12 for
less treble, but this will actually increase the treble. Article is
quoted below.
link to article
http://www.frugalguitarist.com/Frugal.a ... 0Interview
begin quote-
If you want to re-voice the clean mode’s sound (non-boost mode),
resistors R10 and R12 form the clean mode’s “Treble pot;” decrease R10
for more treble, increase R12 for less treble. R13 is the “Bass pot;”
increase R13 for more bass, decrease it for less bass. R15 is the
“Middle control;” increase R15 for more mids, decrease it for less
mids. R22 controls the amount of boost you get in boost mode; increase
it for more boost, decrease in for less boost. For a cleaner tone,
change R3 and R4 to 100k ohms
end quote-
The schematic is at-
http://www.vhtamp.com/avsp16.html
All this lead to some further changes, the total of which is listed
below, with changes since my first set of posted mods being
underlined.
TMB values-
R10- 100K
R12- 1.5K
R13- 100K
Slope resistor
R9- 56K
Cathode bypass caps
C8, C13- 25 mf
Coupling cap
C14- .047 mfd Mallory 150
Princeton tone control
C11- lift
C12- .01 mfd Mallory 150
Input grid resistor
R7- 5 meg
B+ dropping resistor
R5- 68K Reduces 12AX7 plate voltages from about 150V to about 125V.
(somewhat difficult because of position on board)
The major effect of the new round is further boost of lows and reduced
highs.
All the above is a lot to do, but I think most of the improvement is
accomplished by three changes that involve easy to work on spots.
These all involve revoicing the tone circuit. I think someone with
modest soldering skills could easily do the changes, which are-
R10- 100K
R12- 1.5K
C11- cut or unsolder one leg of the cap from the pot terminal
I am happy to post pics showing the location of these resistors on the
circuit board.
I hope others will fiddle with their Spec 6 amps and share their
observations.
I continue to be impressed that the high/low power and clean/boost
controls provide four distinct and useful sounds.
Jim R
Dude
Re: VHT Special 6 Combo Ampliifier
Ну вот вам и мануал по правке готовый. Непонятно, правда, что за привычка крутилку тембра кастрировать, но если людям нравится - почему бы и нет...
Это вы меня ещё с плохой стороны не видели.
- dmitrysbor
- Сообщения: 3507
- Зарегистрирован: Ср фев 24, 2010 12:13 pm
- Откуда: Санкт-Петербург
- Контактная информация:
Re: VHT Special 6 Combo Ampliifier
To George_M:
В продолжение старой темы. Допустим у меня есть это ламповый комбик и как последовательный маньяк, я смотрю в сторону добавления цепи эффектов а-ля овер, делэй, ревер, дисторсион ну что еще? ет сетера. Скажи эти педали должны быть ламповыми обязательно или транзисторные тоже допустимы? Какие соображения в пользу того и другого?
Саша похоже совсем зашифровался;)
В продолжение старой темы. Допустим у меня есть это ламповый комбик и как последовательный маньяк, я смотрю в сторону добавления цепи эффектов а-ля овер, делэй, ревер, дисторсион ну что еще? ет сетера. Скажи эти педали должны быть ламповыми обязательно или транзисторные тоже допустимы? Какие соображения в пользу того и другого?
Саша похоже совсем зашифровался;)
Я трачу его на тех, кого люблю.
Обо мне
Жульманы
Re: VHT Special 6 Combo Ampliifier
hello=) Да я подсел только на блокировку языком и долблю ея. Сейчас записал, выложу без обработки - Приблизительно нарулил, что хотел.
Меня чудак с лампами подвёл (они все парные, обещал по одной да так и пропал), я ждал, да со временем как то и подзабил на разные тесты, поставил свою AX, а 6v6 так и не сменил.
А VHT, если по теме состряпало вот такое, но ещё не продаёт:
http://www.vhtamp.com/avsp16u.html там line-out и много другого, проще на фото посмотреть.
Меня чудак с лампами подвёл (они все парные, обещал по одной да так и пропал), я ждал, да со временем как то и подзабил на разные тесты, поставил свою AX, а 6v6 так и не сменил.
А VHT, если по теме состряпало вот такое, но ещё не продаёт:
http://www.vhtamp.com/avsp16u.html там line-out и много другого, проще на фото посмотреть.
Dude
- dmitrysbor
- Сообщения: 3507
- Зарегистрирован: Ср фев 24, 2010 12:13 pm
- Откуда: Санкт-Петербург
- Контактная информация:
Re: VHT Special 6 Combo Ampliifier
Получилось вполне прилично. Двигайся, запиши что-ибудь драйвовое под минус.
Парные это чтобы выходную 6v6 вместе c лампой преда 12AX7 менять? А смысл? Жорж писал что только 12AX7 действительно необходимо поменять... Все равно у каждой лампы свой срок - когда-нибудь помеяешь входе ... естественной амортизации А к эффектам еще не подбирался - с ревером то оно зазвучит еще лучше;)
VHT Ultra еще интереснее модификация, есть смысл подождать 2-3 меcяца.
Парные это чтобы выходную 6v6 вместе c лампой преда 12AX7 менять? А смысл? Жорж писал что только 12AX7 действительно необходимо поменять... Все равно у каждой лампы свой срок - когда-нибудь помеяешь входе ... естественной амортизации А к эффектам еще не подбирался - с ревером то оно зазвучит еще лучше;)
VHT Ultra еще интереснее модификация, есть смысл подождать 2-3 меcяца.
Я трачу его на тех, кого люблю.
Обо мне
Жульманы
- dmitrysbor
- Сообщения: 3507
- Зарегистрирован: Ср фев 24, 2010 12:13 pm
- Откуда: Санкт-Петербург
- Контактная информация:
Re: VHT Special 6 Combo Ampliifier
Да нет, Ultra уже продается $330 и все дела.
Я трачу его на тех, кого люблю.
Обо мне
Жульманы
Re: VHT Special 6 Combo Ampliifier
Ультра - нафига стока гейна?... в чемпе чем меньше деталей в преде - тем лучше.
Пары - имелись ввиду лампы оконечника. Для использовании в пуш-пулл схемах лампы необходимо строго подбирать. В чемпиоидах - куда там пара, выходная лампа то одна...
%-)
Педали - естессно любые по вкусу. "фузфейс" например на лампах фиг сэмулируешь. Или "тьюб скример" - самая что ни на есть кошерная грелка для ламповых комбов(у гитарастов, по крайней мере), а ведь на мелкосхемах.
Пары - имелись ввиду лампы оконечника. Для использовании в пуш-пулл схемах лампы необходимо строго подбирать. В чемпиоидах - куда там пара, выходная лампа то одна...
%-)
Педали - естессно любые по вкусу. "фузфейс" например на лампах фиг сэмулируешь. Или "тьюб скример" - самая что ни на есть кошерная грелка для ламповых комбов(у гитарастов, по крайней мере), а ведь на мелкосхемах.
Это вы меня ещё с плохой стороны не видели.
- dmitrysbor
- Сообщения: 3507
- Зарегистрирован: Ср фев 24, 2010 12:13 pm
- Откуда: Санкт-Петербург
- Контактная информация:
Re: VHT Special 6 Combo Ampliifier
[quote="George_M"]Ультра - нафига стока гейна?... в чемпе чем меньше деталей в преде - тем лучше.
Пары - имелись ввиду лампы оконечника. Для использовании в пуш-пулл схемах лампы необходимо строго подбирать. В чемпиоидах - куда там пара, выходная лампа то одна...
%-)
George_M
Думаю, ты прав в целом в таком взгляде на чемпиноиды - это некий каркас позволяющий при минимальных модификациях, пощупать за вымя ламповый звук и навешать то что тебе нужно вовнуть (лампами итд) и снаружи педалями.
Похоже Ultra - это для тех кому в принципе понравилась младшая модель из линейки - но чего то не хватило. (А такие всегда есть!) Например, как мне Line Out. Я так понимаю можно присобачить к моему караоке конвертеру Emerson.
Пары - имелись ввиду лампы оконечника. Для использовании в пуш-пулл схемах лампы необходимо строго подбирать. В чемпиоидах - куда там пара, выходная лампа то одна...
%-)
George_M
Думаю, ты прав в целом в таком взгляде на чемпиноиды - это некий каркас позволяющий при минимальных модификациях, пощупать за вымя ламповый звук и навешать то что тебе нужно вовнуть (лампами итд) и снаружи педалями.
Похоже Ultra - это для тех кому в принципе понравилась младшая модель из линейки - но чего то не хватило. (А такие всегда есть!) Например, как мне Line Out. Я так понимаю можно присобачить к моему караоке конвертеру Emerson.
Я трачу его на тех, кого люблю.
Обо мне
Жульманы
Re: VHT Special 6 Combo Ampliifier
Ага.dmitrysbor писал(а): Думаю, ты прав в целом в таком взгляде на чемпиноиды - это некий каркас позволяющий при минимальных модификациях, пощупать за вымя ламповый звук и навешать то что тебе нужно вовнуть (лампами итд) и снаружи педалями.
Притом сам по себе классический чемп - вполне самодостаточный продукт. И даже иногда незаменимый.
Это вы меня ещё с плохой стороны не видели.
Re: VHT Special 6 Combo Ampliifier
Есть тоже новости по комбику.
Шумел, пока лампу не заменил, на такую же, вот это был номер, даже не думал, всё грешил на другое.
Появились два мода, делает какой-то англичанин.
Дешёвый
Alnicomagnet Tonestack Cap upgrade kit VHT Special 6
http://cgi.ebay.com/Alnicomagnet-Tonest ... 326wt_1026
и дорогой
Alnicomagnet Mod Kit "Blues Harp" VHT Special 6
http://cgi.ebay.co.uk/Alnicomagnet-Mod- ... 0749156886
Я заказал из любопытства Alnicomagnet Tonestack Cap upgrade kit VHT Special 6, стоит то копейки, уже пришёл

Но инструкций никаких, то есть меня ждёт увлекательный квест типа найти на схеме C6, С9 итп,
руководствуясь парралельно фоткой с ebay.
Потом нужно найти свободный день и снять оригинальный звук и поочерёдно со вставкой каждого из конденсаторов. Любопытно, конечно, вроде не так сложно.
Шумел, пока лампу не заменил, на такую же, вот это был номер, даже не думал, всё грешил на другое.
Появились два мода, делает какой-то англичанин.
Дешёвый
Alnicomagnet Tonestack Cap upgrade kit VHT Special 6
http://cgi.ebay.com/Alnicomagnet-Tonest ... 326wt_1026
и дорогой
Alnicomagnet Mod Kit "Blues Harp" VHT Special 6
http://cgi.ebay.co.uk/Alnicomagnet-Mod- ... 0749156886
Я заказал из любопытства Alnicomagnet Tonestack Cap upgrade kit VHT Special 6, стоит то копейки, уже пришёл

Но инструкций никаких, то есть меня ждёт увлекательный квест типа найти на схеме C6, С9 итп,
руководствуясь парралельно фоткой с ebay.
Потом нужно найти свободный день и снять оригинальный звук и поочерёдно со вставкой каждого из конденсаторов. Любопытно, конечно, вроде не так сложно.
Dude
Re: VHT Special 6 Combo Ampliifier
если запутаешься в нахождении - кидай крупную фотку платы, подскажу что где. А вообще там всё просто. Конденсаторы что на фото - оранждропы715 и силвермика. Хорошие, я обычно такие в "фендероиды" ставлю. Но если уж менять кондёры, то не только в тонстэке а все в звуковом тракте, включая темброблок иначе как то мало смысла...
Последний раз редактировалось George_M Вт май 03, 2011 9:51 am, всего редактировалось 2 раза.
Это вы меня ещё с плохой стороны не видели.
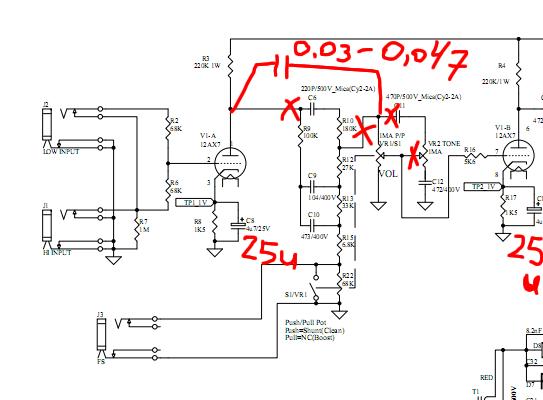
Re: VHT Special 6 Combo Ampliifier
Вот тебе шпаргалка. Чуть позже по моду отпишусь.
По моду: довольно интересно, разве что линейный выход я бы делать не стал, не вижу смысла...
По моду: довольно интересно, разве что линейный выход я бы делать не стал, не вижу смысла...
- Вложения
-
- spe6.jpg (63.7 КБ) 40846 просмотров
Это вы меня ещё с плохой стороны не видели.
Re: VHT Special 6 Combo Ampliifier
George_M, спасибо огромное! Всё разрасовано прямо точно, осталось только сделать.
Dude
Re: VHT Special 6 Combo Ampliifier
Да не за что...
Да, по "контрольной записи" - писаться после перепайки каждого из кондёров смысла нет, пиши 2 раза: до перепайки и после. И ещё попробуй оторвать один из концов С11 и отслушай, может такая регулировка тембра больше понравится. Ещё можно совсем оторвать регулировку тембра (отпаять не только с11 но и среднюю ногу регулятора тембра), отслушать. И в завершение изобразить из него "чемп"*, отслушать.
*-нужный для этого проходной кондёр - это с10. Электролиты в катодах - можно вообще не менять но лучше бы или поменять или просто допаять в параллель существующим до нужной ёмкости, можно и больше - низов прибавится.
Да, по "контрольной записи" - писаться после перепайки каждого из кондёров смысла нет, пиши 2 раза: до перепайки и после. И ещё попробуй оторвать один из концов С11 и отслушай, может такая регулировка тембра больше понравится. Ещё можно совсем оторвать регулировку тембра (отпаять не только с11 но и среднюю ногу регулятора тембра), отслушать. И в завершение изобразить из него "чемп"*, отслушать.
*-нужный для этого проходной кондёр - это с10. Электролиты в катодах - можно вообще не менять но лучше бы или поменять или просто допаять в параллель существующим до нужной ёмкости, можно и больше - низов прибавится.
- Вложения
-
- champish.jpg (29.73 КБ) 40824 просмотра
Это вы меня ещё с плохой стороны не видели.
Re: VHT Special 6 Combo Ampliifier
Так, привезли к нам спешл и ультру в виде комбов(по ценам слами)...
Не берите ребята ультру, бяка оно. Чистый ещё ничего, перегруз - невкусный ни разу, а низов и в спешле вполне хватает.
Вообще - спешл понравился, своих денег стОит, ерасов гаврош8 ему не конкурент, как и эпи вэлв джуниор и кастом дефендер.
Если кому будет интересно через меня купить\замоддить - могу заняться, деньги вперёд %-)
зы: не понимаю зачем регулятор тембра в harp-l рекомендуют кастрировать, в фабричном варианте он вполне хорошо работает...
зы2: да, с выложенным выше видео - звук комбика имеет мало общего
по факту он вполне себе модерновенький, сочный такой.
Не берите ребята ультру, бяка оно. Чистый ещё ничего, перегруз - невкусный ни разу, а низов и в спешле вполне хватает.
Вообще - спешл понравился, своих денег стОит, ерасов гаврош8 ему не конкурент, как и эпи вэлв джуниор и кастом дефендер.
Если кому будет интересно через меня купить\замоддить - могу заняться, деньги вперёд %-)
зы: не понимаю зачем регулятор тембра в harp-l рекомендуют кастрировать, в фабричном варианте он вполне хорошо работает...
зы2: да, с выложенным выше видео - звук комбика имеет мало общего
Последний раз редактировалось George_M Ср сен 07, 2011 12:49 am, всего редактировалось 1 раз.
Это вы меня ещё с плохой стороны не видели.
Re: VHT Special 6 Combo Ampliifier
George, в чистом виде и спешл плохой, как сравнить, правда понял! Вот правда, невыразительный и высокий! Правда? Может из-за лампы китайской, хз. Но если его этим модом занизить, очень клёво вышло.
Dude
Re: VHT Special 6 Combo Ampliifier
"Сегодня забил на покупателей и весь день тестил VHT ultra Улыбаюсь
Первое впечатление. Очень странный эквалайзер, на поверку оказалось ручка TONE-верхние частоты,ручка DEPTH-низкие частоты. Зачем DEPNH сделана селекторной-хз. Push-pull на ручке громкости ожидаемого перегруза не даёт, тупо прибавляет громкости ~ на 35-40%. Ручка WATTS вообще непонятно что делает, только грязи к звуку добавляет.
Было опробовано со всеми педалями имеющимися в наличии (BOSS,IBANEZ,DUNLOP,EBS) и в разных комбинациях. Вывод следующий:
Чистый канал более-менее, немного съедает атаку, но в пределах нормы.
Встроенный перегруз (при максимально вывернутых ручках ULTRA и VOLUME) очень грязный, никакого подобия мягкого лампового перегруза. Педали дисторшена/овердрайва воткнутые во вход ULTRA то же самое-грязь и сильный фон. Во вход CLEAN чуть получше,но все равно не удовлетворил.
Неожиданно понравился вариант включить примочку в разрыв SEND-RETURN,фона нет совсем, мощный тёплый ламповый звук. Push-pull в таком варианте используется как дополнительная грелка, очень понравился.
Окончательные выводы делать пока рано, завтра буду тестить с процессорами и преампами Подмигиваю"
"Итак,вторая часть моего впечатления о VHT special 6 ULTRA
Тест с процессорами и преампами.
С процессорами всё несколько лучше, чем с педальками. Общее впечатление- звучит неплохо, но большой разницы с транзюковыми комбо не увидел, скорее всего обусловлено тем, что изначально процессоры усередняют звук независимо от того, какая гитара в него включена и в какой комбо. Но правды ради скажу, ламповая "колокольная" составляющая в звуке есть, хотя и не такая явная. От качество проца напрямую зависит звук, поэтому не ждите что воткнёте в Ультру какой-нить Зум и получите супер-звук.
Как и ожидалось,с преампами звучало куда приятнее,всё-таки НЕкитайские лампы звучат намноооого лучше *. Появилась артикуляция,атака,ламповая теплота.
Правда сильно раскачать опять же не удалось, на 2/3 мощности опять же появляется неприятный хрип. Во вход CLEAN Mesa ВАЩЕ не звучит, только в разрыв. Seymour`ы в CLEAN неплохо, ручка DEPTH в таком случае странно преобразуется в что-то среднее между уровнем нижней середины и уровнем компрессии.
Включалось и в CLEAN вход и в RETURN разрыва.
Из процов было испытано с VOX Tonelab EX, Line 6 M13 Stompbox Modeler и POD HD-300, Digitech PR-70
Преампы Mesa Boogie Rectifier Recording Preamp, Seymour Duncan Twin Tube classic , Seymour Duncan Twin Tube Mayhem.
Гитары PRS SE 22, Fender Strat 2008 mex, IBANEZ JEM-JR BK
Общий вывод:
Лампы менять однозначно, с этими звук ваще не айс. Входная чувствительность и сопротивление входов CLEAN и ULTRA оставляют желать лучшего, не со всякой педалькой звучит. Очень басит к тому же.
Как тембро-образующий прибор Ультра не тянет, вязкая атака, неприятный хрип на перегрузе.
Если есть готовый предварительный каскад ( преамп,проц,педалборд) то неплохой вариант,ввиду своей цены"
(С)Басмач. http://forum.guitarplayer.ru/index.php?topic=131148.225
* Кстати, Басмач или не в курсе, или решил не палиться... В том "меса рекординг преамп" что продаётся у них в магазине - лампы кетай. Как и во всей прочей месе уже несколько лет как.
А спешл в чистом виде - на мой вкус вполне годен. Не идеален, но годен. Гоняли вместе в том же магазине.
Первое впечатление. Очень странный эквалайзер, на поверку оказалось ручка TONE-верхние частоты,ручка DEPTH-низкие частоты. Зачем DEPNH сделана селекторной-хз. Push-pull на ручке громкости ожидаемого перегруза не даёт, тупо прибавляет громкости ~ на 35-40%. Ручка WATTS вообще непонятно что делает, только грязи к звуку добавляет.
Было опробовано со всеми педалями имеющимися в наличии (BOSS,IBANEZ,DUNLOP,EBS) и в разных комбинациях. Вывод следующий:
Чистый канал более-менее, немного съедает атаку, но в пределах нормы.
Встроенный перегруз (при максимально вывернутых ручках ULTRA и VOLUME) очень грязный, никакого подобия мягкого лампового перегруза. Педали дисторшена/овердрайва воткнутые во вход ULTRA то же самое-грязь и сильный фон. Во вход CLEAN чуть получше,но все равно не удовлетворил.
Неожиданно понравился вариант включить примочку в разрыв SEND-RETURN,фона нет совсем, мощный тёплый ламповый звук. Push-pull в таком варианте используется как дополнительная грелка, очень понравился.
Окончательные выводы делать пока рано, завтра буду тестить с процессорами и преампами Подмигиваю"
"Итак,вторая часть моего впечатления о VHT special 6 ULTRA
Тест с процессорами и преампами.
С процессорами всё несколько лучше, чем с педальками. Общее впечатление- звучит неплохо, но большой разницы с транзюковыми комбо не увидел, скорее всего обусловлено тем, что изначально процессоры усередняют звук независимо от того, какая гитара в него включена и в какой комбо. Но правды ради скажу, ламповая "колокольная" составляющая в звуке есть, хотя и не такая явная. От качество проца напрямую зависит звук, поэтому не ждите что воткнёте в Ультру какой-нить Зум и получите супер-звук.
Как и ожидалось,с преампами звучало куда приятнее,всё-таки НЕкитайские лампы звучат намноооого лучше *. Появилась артикуляция,атака,ламповая теплота.
Правда сильно раскачать опять же не удалось, на 2/3 мощности опять же появляется неприятный хрип. Во вход CLEAN Mesa ВАЩЕ не звучит, только в разрыв. Seymour`ы в CLEAN неплохо, ручка DEPTH в таком случае странно преобразуется в что-то среднее между уровнем нижней середины и уровнем компрессии.
Включалось и в CLEAN вход и в RETURN разрыва.
Из процов было испытано с VOX Tonelab EX, Line 6 M13 Stompbox Modeler и POD HD-300, Digitech PR-70
Преампы Mesa Boogie Rectifier Recording Preamp, Seymour Duncan Twin Tube classic , Seymour Duncan Twin Tube Mayhem.
Гитары PRS SE 22, Fender Strat 2008 mex, IBANEZ JEM-JR BK
Общий вывод:
Лампы менять однозначно, с этими звук ваще не айс. Входная чувствительность и сопротивление входов CLEAN и ULTRA оставляют желать лучшего, не со всякой педалькой звучит. Очень басит к тому же.
Как тембро-образующий прибор Ультра не тянет, вязкая атака, неприятный хрип на перегрузе.
Если есть готовый предварительный каскад ( преамп,проц,педалборд) то неплохой вариант,ввиду своей цены"
(С)Басмач. http://forum.guitarplayer.ru/index.php?topic=131148.225
* Кстати, Басмач или не в курсе, или решил не палиться... В том "меса рекординг преамп" что продаётся у них в магазине - лампы кетай. Как и во всей прочей месе уже несколько лет как.
А спешл в чистом виде - на мой вкус вполне годен. Не идеален, но годен. Гоняли вместе в том же магазине.
Это вы меня ещё с плохой стороны не видели.
Re: VHT Special 6 Combo Ampliifier
Так, ребяты, у меня на прошлой странице ошибка: при установке 6L6 или EL34 выходной лампой, нагрузку надо включать в гнездо подписаное БОЛЬШЕЙ на одну ступень омностью. 4х омный динамик в гнездо "8ом" или 8ми омный в гнездо "16ом".
Спасибо netcat - обратил на это внимание.
Спасибо netcat - обратил на это внимание.
Это вы меня ещё с плохой стороны не видели.
- LeVitaN
- Сообщения: 3671
- Зарегистрирован: Пн июн 26, 2006 4:07 pm
- Откуда: Кингисепп, Ленобласть
- Контактная информация:
Re: VHT Special 6 Combo Ampliifier
и спасибо запрету на редактирование постов! )))
- Ale Logenough
- Сообщения: 570
- Зарегистрирован: Ср окт 14, 2009 5:34 pm
Re: VHT Special 6 Combo Ampliifier
Объясните, пжлст, для чего в Special6 нужны Lo и Hi Input?
Можно их использовать для одновременного использования, например гитара + микрофон, или не рекомендуется?
Можно их использовать для одновременного использования, например гитара + микрофон, или не рекомендуется?
Re: VHT Special 6 Combo Ampliifier
для втыкания источников сигнала с бОльшим или меньшим импедансом. в принципе можно, если ручки громкости на источниках не крутить.
Это вы меня ещё с плохой стороны не видели.
