[V-h DCS] Ламповая педаль
Re: [V-h DCS] Ламповая педаль
Лампе на накал надо 100мА и еще на работу 500, итого 600мА. Полуламповые АМТ требуют 450мА. Аккумулятор типа крона дает 200мА, сколько в батарейке не знаю, но не меньше. Батарейку на лампу не хватит.
Virtue never ban.
Re: [V-h DCS] Ламповая педаль
Гы, посчитал конечно всё наоборот
, но результат примерно сходится. Фраза про крону некорректна, ибо ма и ма\ч это сильно разные единицы.

Это вы меня ещё с плохой стороны не видели.
Re: [V-h DCS] Ламповая педаль
300 ма накал при 6,3 вольт и 150ма -при 12,6 вольтовом включении 12АХ7. По току лампы(500ма) -ты брат малость загнул... это у тебя не предусилительная , а блин строчная развертка какая-то, лошадиные мощности. Батарейки то хватит -но что ненадолго, это да. на минут 40-60.
У тебя блок питания на какое напряжение?
У тебя блок питания на какое напряжение?
Re: [V-h DCS] Ламповая педаль
Блок на 12В. Хотя можно и 9, но с 12 работает сильно лучше. Если Джорж сказал, что батарейка не потянет, значит не потянет, лучше не спорить.
Virtue never ban.
Re: [V-h DCS] Ламповая педаль
C Джорджем то как раз никто не спорит, ты стрелки то не переводи, я тебе про токи твои лошадиные, а не про то что батерейку не потянет. Батарейка потянет, но ненадолго. Почитал бы ты лучше форум где его валвкастер обсуждается -некоторые делали на батерейках. Но батареек на нормальную репу одной не хватало.
за блок с 12 в... расскажу тебе страшную вещь. называется перевертыш.А еще есть страшная вещь под названием умножитель.
Джорджу:
Вварил таки 6Г2. работает. причем неплохо. музыку можно слушать теперь. Вот только одно меня беспокоить стало. как то оно на перегрузе подпердывает и фуззит.Не то что пердит -вообщем зла не хватает.Рев с низкочастотными раскатами есть, а зла не хватает. может поставить переходными -0.022 ФТшки? счас то у меня к40у9 на 0.033.
Еще есть мысля что это пердеж динамика -он с закрытой задней крышкой.(т.е сзади заварен штатной металлической миской, объем ящика ему абсолютно пофиг.)Eminence Alpha 8R , резонансная частота по паспорту 514 Гц. Надо не полениться и сделать ящик для Селестион Рокет 50 -12 дюймов повеселее будут, да и он все таки гитарный динамик.
--------------------------------------------------------------
поиггрался с катодными резаками -убрал пердеж. правда вместе с перегрузом. т.е. перегруз есть но не сильный, щато правда такой олдскульный. поиграю, может так и оставлю.Добавлю верхов проходными и будет счастье.
за блок с 12 в... расскажу тебе страшную вещь. называется перевертыш.А еще есть страшная вещь под названием умножитель.
Джорджу:
Вварил таки 6Г2. работает. причем неплохо. музыку можно слушать теперь. Вот только одно меня беспокоить стало. как то оно на перегрузе подпердывает и фуззит.Не то что пердит -вообщем зла не хватает.Рев с низкочастотными раскатами есть, а зла не хватает. может поставить переходными -0.022 ФТшки? счас то у меня к40у9 на 0.033.
Еще есть мысля что это пердеж динамика -он с закрытой задней крышкой.(т.е сзади заварен штатной металлической миской, объем ящика ему абсолютно пофиг.)Eminence Alpha 8R , резонансная частота по паспорту 514 Гц. Надо не полениться и сделать ящик для Селестион Рокет 50 -12 дюймов повеселее будут, да и он все таки гитарный динамик.
--------------------------------------------------------------
поиггрался с катодными резаками -убрал пердеж. правда вместе с перегрузом. т.е. перегруз есть но не сильный, щато правда такой олдскульный. поиграю, может так и оставлю.Добавлю верхов проходными и будет счастье.
Re: [V-h DCS] Ламповая педаль
У тебя ещё и ФТ есть???
Лучшее что было в союзе.
По перегрузу - да, можно попробовать подрезать низа проходными и послушать, рокет 50 - он теплоты не даст, оручий по верхам, учти...
По перегрузу - да, можно попробовать подрезать низа проходными и послушать, рокет 50 - он теплоты не даст, оручий по верхам, учти...
Это вы меня ещё с плохой стороны не видели.
Re: [V-h DCS] Ламповая педаль
Подумал: как вариант - чистый на 6г2, а грузить уже половинку 6н8п - так по любому вкуснее будет. А перед этим потестить катодные кондёры на 6г2 - вдруг получшеет...
ФТ - самые линейные и честно передающие звук кондёры. В отличие от бумага\масло не утепляют. Если не жалко - в проход только их, на зависть хай-эндщикам! Нужный номинал естессно считается...
ФТ - самые линейные и честно передающие звук кондёры. В отличие от бумага\масло не утепляют. Если не жалко - в проход только их, на зависть хай-эндщикам! Нужный номинал естессно считается...
Последний раз редактировалось George_M Пн сен 21, 2009 1:37 pm, всего редактировалось 1 раз.
Это вы меня ещё с плохой стороны не видели.
Re: [V-h DCS] Ламповая педаль
ФТ у меня 0.022 на 250в. -на анодных резаках 250, на анодах по 100. -как думаешь выдержат?
Еще у меня есть ССГ. Рокет то теплоты не даст -но сейчас у меня в качестве тестового стенда вообще не пойми что =некий эминенс с мощным магнитом в 100мм диаметром и закрытой задней полостью -я думаю он точно дает не гитарный и негармошечный звук.
про 6Г2 -а я так и сделал. у меня переключака -либо сразу на оконечник и получается ээдакое ретро радио, либо на первую половину 6Н9С(вот тут то и получается то самый старорежимный звук.) единственный промах в конструкции -нафига я сверлил отверстия под темброблок -нафиг он по-большому счету нужен. Звук либо есть , либо нет. "Свежесть у осетрины может быть только первая, она же последняя"
Еси хошь я схему выложу, я уже в автокаде отчертякал.
Еще у меня есть ССГ. Рокет то теплоты не даст -но сейчас у меня в качестве тестового стенда вообще не пойми что =некий эминенс с мощным магнитом в 100мм диаметром и закрытой задней полостью -я думаю он точно дает не гитарный и негармошечный звук.
про 6Г2 -а я так и сделал. у меня переключака -либо сразу на оконечник и получается ээдакое ретро радио, либо на первую половину 6Н9С(вот тут то и получается то самый старорежимный звук.) единственный промах в конструкции -нафига я сверлил отверстия под темброблок -нафиг он по-большому счету нужен. Звук либо есть , либо нет. "Свежесть у осетрины может быть только первая, она же последняя"
Еси хошь я схему выложу, я уже в автокаде отчертякал.
Re: [V-h DCS] Ламповая педаль
С военприёмкой то? они ж нормируются на 2х кратное превышение... Значит до 550ти - 600 вольт - замучаешься их пробивать.Tunick писал(а):ФТ у меня 0.022 на 250в. -на анодных резаках 250, на анодах по 100. -как думаешь выдержат?
Ага, в чемпиоидах темброблоки как правило нафиг не нужны. Ибо меньше деталей - больше звука. Естессно если источник хочешь услышать а не что другое.Tunick писал(а): единственный промах в конструкции -нафига я сверлил отверстия под темброблок -нафиг он по-большому счету нужен. Звук либо есть , либо нет. "Свежесть у осетрины может быть только первая, она же последняя"
А вообще, мне больше нравятся не классические тб, а регулировки тембра в цепи обратной связи, ака "презенс\резонанс".
Тафай тафай!Tunick писал(а): Еси хошь я схему выложу, я уже в автокаде отчертякал.
Это вы меня ещё с плохой стороны не видели.
Re: [V-h DCS] Ламповая педаль
(Скрипя мотором...)
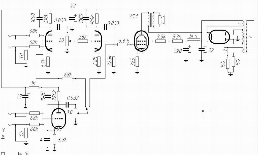
Лови!
Лови!
- Вложения
-
- Scheme1.jpg (100.83 КБ) 16869 просмотров
Re: [V-h DCS] Ламповая педаль
Кстати о разгоне анодного: есть ж вариант полумоста... 2 диода + кен, характер кена остаётся а средняя точка не нужна. 
Позырил схему, а зачем анодные резисторы шунтируешь? сильно дофига верхов чтоли? и почему так интересно наддув второй сетки пентода решён? обычно его снимают перед предом а не после. Странно что у тебя по питанию не фонит, вроде как обязано.
А ещё я б преключатель чистый\грязный сделал многоногим и шо б в режиме чистого или отрывало выход верхних диодов, или сажало сетку первого верхнего на землю. Дабы не шыпело лишнего.
Позырил схему, а зачем анодные резисторы шунтируешь? сильно дофига верхов чтоли? и почему так интересно наддув второй сетки пентода решён? обычно его снимают перед предом а не после. Странно что у тебя по питанию не фонит, вроде как обязано.
А ещё я б преключатель чистый\грязный сделал многоногим и шо б в режиме чистого или отрывало выход верхних диодов, или сажало сетку первого верхнего на землю. Дабы не шыпело лишнего.
Последний раз редактировалось George_M Пн сен 21, 2009 12:22 pm, всего редактировалось 1 раз.
Это вы меня ещё с плохой стороны не видели.
Re: [V-h DCS] Ламповая педаль
Анодные резисторы шунтил дабы возбудов не было. правда ампутировать их после ампрутации катодных шунтов не пробовал, может в них уже и нет надобности, а по звуку то оно бодрее получиться.
За вторую сетку: Хз вообще, чкто взбрело мне в башню... сохранить напругу преда, просадив вторую сетку. итого вторая сетка 240, пред 250.Анод оконечника -260
т.е. ты предлагаешь анодню преда вешать на вывод экранной сетки и через электролит(оно то в принципе логичнее, просто я поначалу особого зла в своей топологии не углядел)?
За вторую сетку: Хз вообще, чкто взбрело мне в башню... сохранить напругу преда, просадив вторую сетку. итого вторая сетка 240, пред 250.Анод оконечника -260
т.е. ты предлагаешь анодню преда вешать на вывод экранной сетки и через электролит(оно то в принципе логичнее, просто я поначалу особого зла в своей топологии не углядел)?
Re: [V-h DCS] Ламповая педаль
Нека, я предлагаю посмотреть схему чемпа 5е1 к примеру...
смотри что у тебя по моему не на месте:
- питание на анод пентода идёт практицски не фильтрованое. На сетку опять же маловато. маленький резистор между второй сеткой пентода и предварительными каскадами (с кондёрами) тоже как то не кошерно, и сигнал может проползать и фильтр из него никакой.
...переносим 2 сетку пентода на нижний вывод транса (если кажется что много напруги - через резистор но не слабее 3х ватт), собсно нижний вывод транса отрываем от катода кена и переносим в точку "выход дросселя, плюс второго кондёра и нога правого 3,3к резистора. Затем уменьшаем второй кондёр (который щаз 220мкф) по вкусу, шо б фона ещё не появилось а динамика уже стала получше (где то в районе десятков(десяткА?) мкф всё должно задышать, стать ощутимо прозрачнее), затем увеличиваем резистор 3,3 хотя б до 10к, лишний 3,3 выкидываем и слушаем что получилось. Нравится - выкидываем анодные шунты и слушаем снова.
Ну и естессно ВСЯ земля звездится на минус первого кондёра бп.
p.s. Надо б действительно в отдельную веточку вынести.
смотри что у тебя по моему не на месте:
- питание на анод пентода идёт практицски не фильтрованое. На сетку опять же маловато. маленький резистор между второй сеткой пентода и предварительными каскадами (с кондёрами) тоже как то не кошерно, и сигнал может проползать и фильтр из него никакой.
...переносим 2 сетку пентода на нижний вывод транса (если кажется что много напруги - через резистор но не слабее 3х ватт), собсно нижний вывод транса отрываем от катода кена и переносим в точку "выход дросселя, плюс второго кондёра и нога правого 3,3к резистора. Затем уменьшаем второй кондёр (который щаз 220мкф) по вкусу, шо б фона ещё не появилось а динамика уже стала получше (где то в районе десятков(десяткА?) мкф всё должно задышать, стать ощутимо прозрачнее), затем увеличиваем резистор 3,3 хотя б до 10к, лишний 3,3 выкидываем и слушаем что получилось. Нравится - выкидываем анодные шунты и слушаем снова.
Ну и естессно ВСЯ земля звездится на минус первого кондёра бп.
p.s. Надо б действительно в отдельную веточку вынести.
Последний раз редактировалось George_M Пн сен 21, 2009 12:58 pm, всего редактировалось 1 раз.
Это вы меня ещё с плохой стороны не видели.
Re: [V-h DCS] Ламповая педаль
между анодами и второй сеткой скока резак поставить -15 -20к?
Мая твоя не догнат... Просто если я как в 5е1 поставлю анодню ПОСЛЕ дросселя -у меня проседает напруга крэпка, аж до 200, пробовал ранее. хоща в принципе, попробую для верняка еще раз. после дросселя оно должно быть праведнее...
нарисуй плиззз.
Мая твоя не догнат... Просто если я как в 5е1 поставлю анодню ПОСЛЕ дросселя -у меня проседает напруга крэпка, аж до 200, пробовал ранее. хоща в принципе, попробую для верняка еще раз. после дросселя оно должно быть праведнее...
нарисуй плиззз.
Re: [V-h DCS] Ламповая педаль
как то так...
Хотя 200 это конечно кисло. Попробуй действительно перейти на "полукенотронный мост" или намотай новый транс... дроссель на то и дроссель, что бы "добавочные" 1,4 съедать... при увеличении первого кондёра напруга повысится но кену резко поплохеет, такчта не вариант.
Хотя 200 это конечно кисло. Попробуй действительно перейти на "полукенотронный мост" или намотай новый транс... дроссель на то и дроссель, что бы "добавочные" 1,4 съедать... при увеличении первого кондёра напруга повысится но кену резко поплохеет, такчта не вариант.
- Вложения
-
- Scheme1m.jpg (24.02 КБ) 16858 просмотров
Это вы меня ещё с плохой стороны не видели.
Re: [V-h DCS] Ламповая педаль
Подумав: да, если не перематывать - именно полукенотронный мост, умножитель это неправильно. и уменьшить первый кондёр в бп.
Если на выходе 6п3с-е - 400(350?) на анод и 350(300?) на сетку самое то будет, катодный резюк тока пересчитать... и резистор с которого будет сниматься анодное для преда ещё увеличить. в комплексе с уменьшением ёмкостей бп и снятием анодных шунтов - будет намного живее играть.
Если на выходе 6п3с-е - 400(350?) на анод и 350(300?) на сетку самое то будет, катодный резюк тока пересчитать... и резистор с которого будет сниматься анодное для преда ещё увеличить. в комплексе с уменьшением ёмкостей бп и снятием анодных шунтов - будет намного живее играть.
- Вложения
-
- Kenotron_diod.jpg (14.12 КБ) 16849 просмотров
Последний раз редактировалось George_M Пн сен 21, 2009 1:28 pm, всего редактировалось 1 раз.
Это вы меня ещё с плохой стороны не видели.
Re: [V-h DCS] Ламповая педаль
А скока делайт Rограничительные? и еще -электролиты понадобятся на 600в прочностью... а у мене таких покудова нима. А может тупо второй 5Ц4С воткнуть? места то вогон...
Дык так могно и 6П7С пейсануть!!!
Дык так могно и 6П7С пейсануть!!!
Последний раз редактировалось Tunick Пн сен 21, 2009 1:36 pm, всего редактировалось 1 раз.
Re: [V-h DCS] Ламповая педаль
прифигачил выше.
Это вы меня ещё с плохой стороны не видели.
Re: [V-h DCS] Ламповая педаль
у меня э обмотки силовые по 220в =440последовательно *1.41 =620в... так можно и спалить анодню,тут уж ГУ-50(есть панельки) или Г-807(нет панельки) проситься. -или всетаки просядет под нагрузкой до 500?
Последний раз редактировалось Tunick Пн сен 21, 2009 1:54 pm, всего редактировалось 1 раз.
Re: [V-h DCS] Ламповая педаль
хе, *1.41 (а скорее 1.37 - бо в розетке синус не идеален), а потом большая часть этих 1.41 упадёт на дросселе, получишь где то 450 плюс-минус лапоть, ага? А там уже резисторы в руку.
). И так получается "машина глобального потепления".
...что то чувствую мы плавно приходим к другому усилителю

А по вкусу, хоть от 0 ом до десятков килоом.Tunick писал(а):А скока делайт Rограничительные?
Зато мелкой ёмкости. 6-8-22мк по моему вполне, просИмь в Дункановской проге, увидишь сразу если что...Tunick писал(а): и еще -электролиты понадобятся на 600в прочностью... а у мене таких покудова нима.
Можно, но одного imho вполне достаточно (и тумблер фигануть: диоды - диоды+кенTunick писал(а): А может тупо второй 5Ц4С воткнуть? места то вогон...
Ага.Tunick писал(а): Дык так могно и 6П7С пейсануть!!!
...что то чувствую мы плавно приходим к другому усилителю
Это вы меня ещё с плохой стороны не видели.
Re: [V-h DCS] Ламповая педаль
Начиналось то как невинно -педалька на одной несчастной 6Н2П-ЕВ, на 12в... А тут жалезные лампы, с пипками и кэпками сверху..., 450вольт, еще немного и начнется базар за СГ3С и СГ15П...в стабах, электронные дросселя. ой...George_M
...что то чувствую мы плавно приходим к другому усилителю
Слушай аможно в место электроилитов на 6-10-22мкф поставить проходники МБГТ или КБГ-МН на 4-6-10мкф на 600в с диодом?
Последний раз редактировалось Tunick Пн сен 21, 2009 2:14 pm, всего редактировалось 1 раз.
Re: [V-h DCS] Ламповая педаль
гы... вот действительно в чемпе ещё лампы с рогами, стабилитронов и электронного дросселя не хватало. Сразу после водяного охлаждения.

Это вы меня ещё с плохой стороны не видели.
Re: [V-h DCS] Ламповая педаль
Ну ладно, не будем вирту травмировать....
-ты мне про про проходники замест электролитов то скажи(см. пред пост)
Леонид Витальевич, что Вы как не родной... присоединяйтесь, а то пока мы тут правды вдывоем добъемся...
И вообще, Слава, Сергей... где общественность , а то такое чувство что мы здесь одни...
-ты мне про про проходники замест электролитов то скажи(см. пред пост)
Леонид Витальевич, что Вы как не родной... присоединяйтесь, а то пока мы тут правды вдывоем добъемся...
И вообще, Слава, Сергей... где общественность , а то такое чувство что мы здесь одни...
Re: [V-h DCS] Ламповая педаль
Чего б нельзя? мона, и нуна, но дорого и объёмно обычно. Если их есть и не жалко - этажзашибись...Tunick писал(а): Слушай аможно в место электроилитов на 6-10-22мкф поставить проходники МБГТ или КБГ-МН на 4-6-10мкф на 600в с диодом?
Вот действительно, фт в проходе, мбгт в питании, и это всё богатство - что б перегруз звучал - да любой хай файщик от такого подхода пойдёт и утопится в трансформаторном масле с горя....
Это вы меня ещё с плохой стороны не видели.
Re: [V-h DCS] Ламповая педаль
А фигли... я этот хдам зря чтоли 2 года собирал по прапорам? чего жалеть то его?
Если ты мне еще подскажешь моточные данные выходника на железе от осма 0.063 (с секционированием обмоток и пр.) -я его на заводе с воен приемкой намотаю и проварю -
вот тогда точно хайфайщики задавяться.

Если ты мне еще подскажешь моточные данные выходника на железе от осма 0.063 (с секционированием обмоток и пр.) -я его на заводе с воен приемкой намотаю и проварю -
вот тогда точно хайфайщики задавяться.
Re: [V-h DCS] Ламповая педаль
Он чуток маловат будет... для однотактов, ежели по железу считать коофф. к питальным трансам где то 20:1 эмпирически... На ка покури: http://altor1.narod.ru/Articles/TrafoFAQ/trafofaq.htmlTunick писал(а):Если ты мне еще подскажешь моточные данные выходника на железе от осма 0.063
p.s. Ежели начитавшись доморощеных хай-эндщиков увидишь совет "раздеть" бумагомасляный кондёр, что к40, что мгб*\мбг\кбг\и т.д. - не вздумай повторять. Там внутре отрава нереальная и срабатывает оно далеко не сразу.
Это вы меня ещё с плохой стороны не видели.
Re: [V-h DCS] Ламповая педаль
тада на двутакт пошлем его:))
А насчет раздевания -я ж не хаендщик, я ж использую детали по назначению,без извращений, просто ищу хорошие, годные детали
Посмотрю дома какие там у меня номиналы остались -то и воткну.
Блин, жаль нима панельки под Г-807... ладна.
Жахну на 6П7С 450в... вот тогды это будет похоже на старый фендер. один чистый рык, никакого фузза. Надо будет правда грамотн все изолироват. ибо 500вольтовые разгоны -это уже не детский сад.
А за счет фигурной колбы с пипкой Ламповость усилителя поднимется на новый уровень...

А насчет раздевания -я ж не хаендщик, я ж использую детали по назначению,без извращений, просто ищу хорошие, годные детали
Посмотрю дома какие там у меня номиналы остались -то и воткну.
Блин, жаль нима панельки под Г-807... ладна.
Жахну на 6П7С 450в... вот тогды это будет похоже на старый фендер. один чистый рык, никакого фузза. Надо будет правда грамотн все изолироват. ибо 500вольтовые разгоны -это уже не детский сад.
А за счет фигурной колбы с пипкой Ламповость усилителя поднимется на новый уровень...
Re: [V-h DCS] Ламповая педаль
Хе, проблема найти панель для г-807?
попробуй надеть ей на ногу разъём типа "тюльпан", потом, посмотрев в зеркало на широкую довольную улыбку - дрель в руки и айда шасси дырить... на колпачок - паять.
попробуй надеть ей на ногу разъём типа "тюльпан", потом, посмотрев в зеркало на широкую довольную улыбку - дрель в руки и айда шасси дырить... на колпачок - паять.
Это вы меня ещё с плохой стороны не видели.
Re: [V-h DCS] Ламповая педаль
"Майфуна... фрофень фипираць"
вопрос. вот забодяжу я эту ботву с полудиодным мостом. приварю 6п7с -сразу ж с выпрямителя без нагурузки оно ж мне 620 в выдаст. чтобы не спалить пред и саму 6п7с -может в катод воткнуть 5к ватт на 10=-временно, посмотреть ток...потом плавдно уменьшить и подключить пред.?
или оно посля дросселя под нагрузкой оконечника нормально просядет до штатных 440в?
вопрос. вот забодяжу я эту ботву с полудиодным мостом. приварю 6п7с -сразу ж с выпрямителя без нагурузки оно ж мне 620 в выдаст. чтобы не спалить пред и саму 6п7с -может в катод воткнуть 5к ватт на 10=-временно, посмотреть ток...потом плавдно уменьшить и подключить пред.?
или оно посля дросселя под нагрузкой оконечника нормально просядет до штатных 440в?
Re: [V-h DCS] Ламповая педаль
После дросселя естессно просядет, и даже без нагрузки сколько то, но подстраховаться ж никто не мешает, верно?
Кстати за 807 - у тюльпанов контакт ещё и лучше родных совковых гнёзд буит, стопудов.
Кстати за 807 - у тюльпанов контакт ещё и лучше родных совковых гнёзд буит, стопудов.
Это вы меня ещё с плохой стороны не видели.
Re: [V-h DCS] Ламповая педаль
ммм приблизно 450в анод -сетка 350-300... авот нагрзуку тогд какую вешайт? -а то уменя вахи только на 250в экранной сетки.
хотя гдето у меня валялась прога ВАХов 807-ой...-может по ней посчитать и покатить?
6П7С -дегче обратно переделывать.вдруг разживуся 6Л6 праведными , которые 470вольт держат...и тогда делов то будет перекинуть анодню с пипки на ножку.
хотя гдето у меня валялась прога ВАХов 807-ой...-может по ней посчитать и покатить?
6П7С -дегче обратно переделывать.вдруг разживуся 6Л6 праведными , которые 470вольт держат...и тогда делов то будет перекинуть анодню с пипки на ножку.
Re: [V-h DCS] Ламповая педаль
Навскидку кил 5-6 будет по любому... В конце концов этажгитарник, пара тройка % кни некритично...Tunick писал(а):ммм приблизно 450в анод -сетка 350-300... авот нагрзуку тогд какую вешайт? -а то уменя вахи только на 250в экранной сетки.
Да, покатит.Tunick писал(а): хотя гдето у меня валялась прога ВАХов 807-ой...-может по ней посчитать и покатить?
Ну, если так - то да, но лучше б попробовал 807 хотя б на времянку... Ну очень хорошо звучить, 6l6 тебе потом не захочется. Как вариант - самодельная панелька из тюльпанов на времянку. Или самопальный переходник с октала но это изврат конечно...Tunick писал(а): 6П7С -дегче обратно переделывать.вдруг разживуся 6Л6 праведными , которые 470вольт держат...и тогда делов то будет перекинуть анодню с пипки на ножку.
Это вы меня ещё с плохой стороны не видели.
Re: [V-h DCS] Ламповая педаль
айблин... надо заказывайт керампанел на истоке. лучше 3. Под гу50 то у меня ест
Джордж, а что скажешь за к42у- -(зеленые такие на 1600в нормированные) -просто не хочется ничего крякнуть раньше времени. а ээлектролиты я так понял можно последовательно два на 400в соединить -получиться один половинной емкости , но на 800. ?
уж больно мне твоя идея понравилась про полукенотронный мост. делов то.. дв диод доварить.
еще за г807 -слушай -я вспомнил -мой дед кажись ее с помощью двух шланговых хомутов крепил -сверху зажимал и снизу -так чтоб лист шасси был посеред. -можно так?(а то дед был технический такой новатор, что я по сравнению с ним лох и чайник. жаль бабушка 20 ведер его радиодеталей выкинула, временами я подозреваю что там было все что могло мне понадобиться для построения чего угодно.)
Джордж, а что скажешь за к42у- -(зеленые такие на 1600в нормированные) -просто не хочется ничего крякнуть раньше времени. а ээлектролиты я так понял можно последовательно два на 400в соединить -получиться один половинной емкости , но на 800. ?
уж больно мне твоя идея понравилась про полукенотронный мост. делов то.. дв диод доварить.
еще за г807 -слушай -я вспомнил -мой дед кажись ее с помощью двух шланговых хомутов крепил -сверху зажимал и снизу -так чтоб лист шасси был посеред. -можно так?(а то дед был технический такой новатор, что я по сравнению с ним лох и чайник. жаль бабушка 20 ведер его радиодеталей выкинула, временами я подозреваю что там было все что могло мне понадобиться для построения чего угодно.)
Re: [V-h DCS] Ламповая педаль
Ну во первых идея не моя, а во вторых почему половинной то ёмкости? ёмкость буит как у одного кондёра. А понял, половинной общей, да.Tunick писал(а):я так понял можно последовательно два на 400в соединить -получиться один половинной емкости , но на 800. ?
уж больно мне твоя идея понравилась про полукенотронный мост. делов то.. дв диод доварить
к42у-2 - ставь, но сперва обязательно промерЯй ёмкость, они ея любят терять и визуально отсмотри... А потом, как режимы уточнишь - сменишь на что нибудь приличное. джемиконы и т.п всётаки определённо лучше будут. Не говоря уже про МБГТ и т.п.
крепёж 807 за баллон - в корне неправильно, крякнет вскоре, от локального перегрева. Вот хомутом за цоколь - эт правильно.
Это вы меня ещё с плохой стороны не видели.
Re: [V-h DCS] Ламповая педаль
Дык ежу понятно что не за стекло... я вот вообще подумал -а почему бы просто не перепаять цоколя? аккуратно обциркумцизировать цоколь 807, потом отпаять выводы из штифтов. потом соблюдаю цоколевку 6п7с -имплантировать в октальный штекер.
Re: [V-h DCS] Ламповая педаль
извросченетс....
сделай на времянку на проводках, отслушай, понравится - в керампанели... зачем лишний раз делать непонятно что с потрошением лампы?
сделай на времянку на проводках, отслушай, понравится - в керампанели... зачем лишний раз делать непонятно что с потрошением лампы?
Это вы меня ещё с плохой стороны не видели.
Re: [V-h DCS] Ламповая педаль
Как-то несолидно после цельнометаллического микрофона делать цельноламповый усилитель с временками на проводках. 
И потом - ето ж склюзив будеть для дорого товарища себя...
пока задумка -450анод, 300 сетка, 1к катод на 5 ватт. транс -5к к 8ом. ожидаемый выхлоп в динамик 7 ватт, с просадкой на аноде 22,5. ФТ в проходе. и вольт 300 на пред. вот тогда я думаю оно будет более похоже на 6Л6.
да и еще шаркну по душе аудиофилам -Г-807 -53года, с коричневыми цоколями. а там глядишь и вообще 1540 добуду.
и вся эта водная феерия толко ради того чтоб передрайв передрайвистый был.
И потом - ето ж склюзив будеть для дорого товарища себя...
пока задумка -450анод, 300 сетка, 1к катод на 5 ватт. транс -5к к 8ом. ожидаемый выхлоп в динамик 7 ватт, с просадкой на аноде 22,5. ФТ в проходе. и вольт 300 на пред. вот тогда я думаю оно будет более похоже на 6Л6.
да и еще шаркну по душе аудиофилам -Г-807 -53года, с коричневыми цоколями. а там глядишь и вообще 1540 добуду.
и вся эта водная феерия толко ради того чтоб передрайв передрайвистый был.
Последний раз редактировалось Tunick Ср сен 23, 2009 10:40 am, всего редактировалось 1 раз.
Re: [V-h DCS] Ламповая педаль
Уже не будет оно похоже, бо окталы, кондёры, кондёры и 807ая... стандартный гитарный однотакт на 6l6 по сравнению с этим (если с монтажом не лажать естессно) будет иметь бледный вид и жёлтые ноги.Tunick писал(а):пока задумка -450анод, 300 сетка, 1к катод на 5 ватт. транс -5к к 8ом. ожидаемый выхлоп в динамик 7 ватт, с просадкой на аноде 22,5. ФТ в проходе. и вольт 300 на пред. вот тогда я думаю оно будет более похоже на 6Л6.
...ты ж говорил что 4,5 ватта это громковато?
Это вы меня ещё с плохой стороны не видели.
Re: [V-h DCS] Ламповая педаль
(почесав репу) может действительно не заморачиваться и 6п7 делать. Тоже ж хорошо жеж...
А 807ую приберечь для проекта с 600-900 анодного...
А 807ую приберечь для проекта с 600-900 анодного...
Это вы меня ещё с плохой стороны не видели.
Re: [V-h DCS] Ламповая педаль
Поздно дружище, назад дороги нет...
Я вчера, вечерком, неспеша произвел трансплантацию октального цоколя на Г-807. Цоколевку сделал как у 6П7С. Сетки в ней наверное накрывались из-за плохой внутренней изоляции в цоколе -там сигнальная в притык с экранная -32вольт на одной и 300 на второй, а т.к. провода выводов там висят с люфтом-запасом -вполне возможно замыкание прямо в цоколе.Провода выводы были подокисленные -залудил нафиг, для надежности поодевал кембрики тонкие и повытянул выводы при пересадке. выглядил немного подсмоленно изза излишков канфоли, но это не главное. лампа кстати получилась ниже 6П7С за счет того что донор был снят с мертвой 6Н9С -убить ненавистные, но рабочие 6П13С рука не поднялась.
Ты ж сам говорил -если анодню не задирать за 600 вольт -лампа будет работать, работать и работать. А если уж делать совсем апгрейдить оригинальный чемпом -то тогда надо 12АХ7 менять парой 6Г2. тогда аппарат будет очень прост и надежен. транс правда выходной надо поменять, но пока не знаю чтоб такое поставить чтоб не сильно габаритистое. все так ОСМ 0.16 на выход для 5-7 ватт выхлопа =это занадта. есть у меня какое то 30ваттное ПЛР железо с клевой бобиной -транс от видеомагнитофона был -ТП60-5.
Хотя.... А почему бы и да?
Я вчера, вечерком, неспеша произвел трансплантацию октального цоколя на Г-807. Цоколевку сделал как у 6П7С. Сетки в ней наверное накрывались из-за плохой внутренней изоляции в цоколе -там сигнальная в притык с экранная -32вольт на одной и 300 на второй, а т.к. провода выводов там висят с люфтом-запасом -вполне возможно замыкание прямо в цоколе.Провода выводы были подокисленные -залудил нафиг, для надежности поодевал кембрики тонкие и повытянул выводы при пересадке. выглядил немного подсмоленно изза излишков канфоли, но это не главное. лампа кстати получилась ниже 6П7С за счет того что донор был снят с мертвой 6Н9С -убить ненавистные, но рабочие 6П13С рука не поднялась.
Ты ж сам говорил -если анодню не задирать за 600 вольт -лампа будет работать, работать и работать. А если уж делать совсем апгрейдить оригинальный чемпом -то тогда надо 12АХ7 менять парой 6Г2. тогда аппарат будет очень прост и надежен. транс правда выходной надо поменять, но пока не знаю чтоб такое поставить чтоб не сильно габаритистое. все так ОСМ 0.16 на выход для 5-7 ватт выхлопа =это занадта. есть у меня какое то 30ваттное ПЛР железо с клевой бобиной -транс от видеомагнитофона был -ТП60-5.
Хотя.... А почему бы и да?
Re: [V-h DCS] Ламповая педаль
Гы, зато низов буит - завались! %-)) И вообще, железа много не бывает.Tunick писал(а): все так ОСМ 0.16 на выход для 5-7 ватт выхлопа =это занадта.
В конце концов "на отслушать" и текущего транса вполне хватит, а там уж слышно будет куда копать...
Которая на перегрузе, как выяснилось не звучит, в отличие от 6н9с которых у тебя есть и звучат... недогоняю зачем...Tunick писал(а): 12АХ7 менять парой 6Г2.
разве что для "сверхтонкой настройки": чистый канал, чистый канал с незаметным перегрузом, чистый канал с лёгоньким перегрузом, кранчевый канал...
Это вы меня ещё с плохой стороны не видели.
Re: [V-h DCS] Ламповая педаль
Все таки надо как бы остаться в рамках гитарного переносного усилителя
сейчас какой у меня транс не знаю -похож на ригондовский. Но думаю он все таки делался ка звуковой, и для гитарного аппарата габаритной мощности его железа хватит.
за 6Г2 -я ж не пробовал ею грузить 6Г2, а только грузил ею 6Н9С. Звучит неплохо.У меня она просто одна штука, поэтому эжксперимент не произвел. +так все еще и не перварил развязку по питанию -думаю тут у меня сидит крупный баг.
Надо попросить Славу вынести все это в отдельную ветку про ламповый усилитель.А то для ламповой педали-это как то круто.
сейчас какой у меня транс не знаю -похож на ригондовский. Но думаю он все таки делался ка звуковой, и для гитарного аппарата габаритной мощности его железа хватит.
за 6Г2 -я ж не пробовал ею грузить 6Г2, а только грузил ею 6Н9С. Звучит неплохо.У меня она просто одна штука, поэтому эжксперимент не произвел. +так все еще и не перварил развязку по питанию -думаю тут у меня сидит крупный баг.
Надо попросить Славу вынести все это в отдельную ветку про ламповый усилитель.А то для ламповой педали-это как то круто.
Re: [V-h DCS] Ламповая педаль
Да должно... для гитарных применений мощу смело множь на 1,5 (в пуш-пуллах на 2.). Лишь бы ток переварил, а ни низа ни верха особо не нужны, а кой где и вредны...Tunick писал(а):сейчас какой у меня транс не знаю -похож на ригондовский. Но думаю он все таки делался ка звуковой, и для гитарного аппарата габаритной мощности его железа хватит.
Так то давно пора...Tunick писал(а): Надо попросить Славу вынести все это в отдельную ветку про ламповый усилитель.А то для ламповой педали-это как то круто.
Ага.Tunick писал(а): +так все еще и не перварил развязку по питанию -думаю тут у меня сидит крупный баг.
Это вы меня ещё с плохой стороны не видели.
Re: [V-h DCS] Ламповая педаль
Получу денги, поеду на жданы, куплю колпачки на 807. послезавтра папа притащит еще кондеров ФТ. а там уж займусь очередной глобальной переваркой. может сделать 6Н8С +6Н9С -в стиле преда фендер бассмана, тока без фазонивертора.?
Это был диалог молодого токаря и матерого радиолюбителя. Мы вернемся после небольшой паузы.
(Вызывает ностальгию по сталелитейному цеху и маленькой радиопаяльной каморке)
Это был диалог молодого токаря и матерого радиолюбителя. Мы вернемся после небольшой паузы.
(Вызывает ностальгию по сталелитейному цеху и маленькой радиопаяльной каморке)
- LeVitaN
- Сообщения: 3671
- Зарегистрирован: Пн июн 26, 2006 4:07 pm
- Откуда: Кингисепп, Ленобласть
- Контактная информация:
Re: [V-h DCS] Ламповая педаль
Tunick
ага вам бы еще стеклодува,
чтоб и лампы самим делать
ага вам бы еще стеклодува,
чтоб и лампы самим делать
Re: [V-h DCS] Ламповая педаль
и кузнеца. Аноды ковать. Кованые аноды, говорят, в два с половиной раза кошернее чернёных!
Это вы меня ещё с плохой стороны не видели.
Re: [V-h DCS] Ламповая педаль
Ковать нужно только ночью, в строго определенную фазу луны. Паяльник должен быть из чистой бескислородной меди. Металл для анодов переплавлять из металла девственных 300В
(Вирту, записывай...)
(Вирту, записывай...)
Re: [V-h DCS] Ламповая педаль
Это вы меня ещё с плохой стороны не видели.
Re: [V-h DCS] Ламповая педаль
Tunick
Ты где-то писал что 12АХ7 используют в микрофонных преампах именно из-за малого микрофонного эффекта. В чем заключается данный эффект? Например в сравнении с 12АТ7 или 12АУ7.
Ты где-то писал что 12АХ7 используют в микрофонных преампах именно из-за малого микрофонного эффекта. В чем заключается данный эффект? Например в сравнении с 12АТ7 или 12АУ7.
Virtue never ban.
Re: [V-h DCS] Ламповая педаль
Наверное в том что лампа меньше микрофонит, ага?

Это вы меня ещё с плохой стороны не видели.
